
来源:郑州文旅云
郑州广播电视台
FM94.4郑州音乐广播
郑州音乐广播
2023-07-10 10:30
33563次

7月11日、12日
2023年郑州市精品剧目——
《江山如画》民族音乐会
即将在郑州大剧院精彩上演
一幅幅各具特色的时代图卷
将随着经典的旋律、
跳动的音符徐徐展开......
中国歌剧舞剧院民族乐团
演奏人员
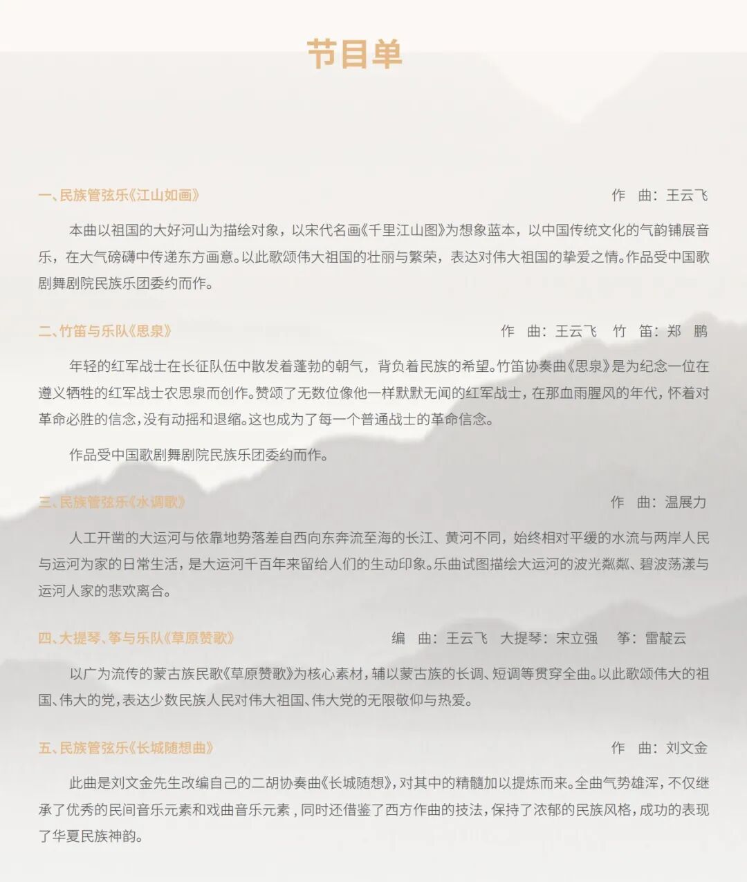
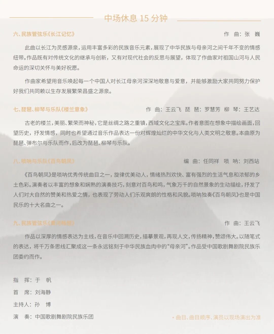
节目单
演出详情
/ 演出时间 /
2023年7月11日、12日 晚 19:30
/ 演出地点 /
郑州大剧院音乐厅
/ 票务兑换地点 /
郑州大剧院南大门售票大厅
郑州文旅云核票处
预约入口
扫描下方二维码
免费预订票务
↓↓
7月10日上午 11:00开始秒杀
(7月11日 晚19:30场)
7月11日上午 11:00开始秒杀
(7月12日 晚19:30场)
直播入口
7月12日 晚19:30
(扫码观看直播)
跨越历史时空
共赴一场浪漫的江山之约
7月10日上午11:00
门票预订通道正式开启!!

来源:郑州文旅云
郑州广播电视台
FM94.4郑州音乐广播

